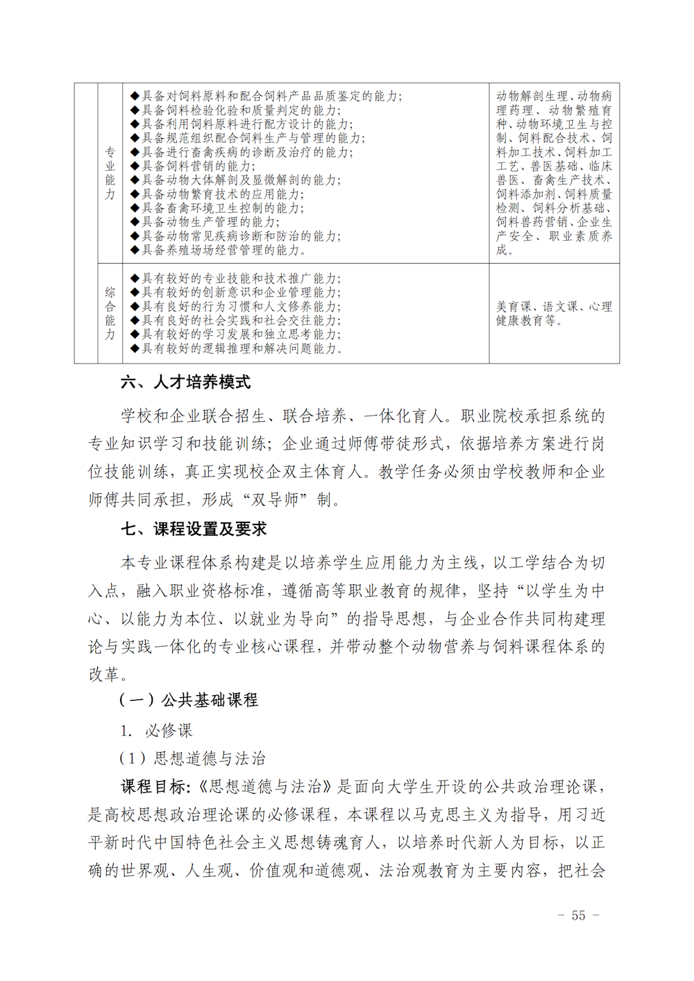
手机版
|
学校首页
站群导航
门户主站
党政机构
党政办公室
纪委、监察专员办公室
党委组织部(党委党校)
党委宣传统战部
党委教师工作部(人事处)
党委学生工作部(学生工作处)
党委保卫工作部(安全稳定处)
发展规划处
审计处
教务处(教师发展中心)
科研处
招生就业处
计划财务处
国有资产管理处(招标采购办公室)
基建工程处
后勤管理处
群团组织
工会
团委
妇联
教学机构
畜牧科技学院
兽医科技学院
宠物科技学院
食品科技学院
农机与汽车学院
机械工程学院
智能与信息学院
经贸与人文学院
马克思主义学院
基础教学部
中专部
教辅机构
图书馆
继续教育学院(乡村振兴学院)
创新创业学院(学生发展中心)
信息网络中心
实验室与实训基地管理中心
校史研究室(校史馆)
离退休职工服务中心
资产经营管理有限责任公司、甘肃牧心源资产经营有限公司
科研机构
高等职业教育研究中心
搜索
关于本站
×
搜索过于频繁,请输入验证码
网站首页
部门概况
政策文件
上级文件
院级文件
教学建设
专业建设
教材建设
课程建设
教学成果
专业教学资源库
精品资源共享课
学风建设
教改项目
下载专区
教师用表
学生用表
学籍管理
学院首页
您的位置:
首页
>
教学文件
>
详细内容
教学文件
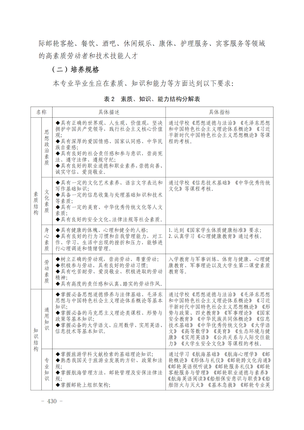
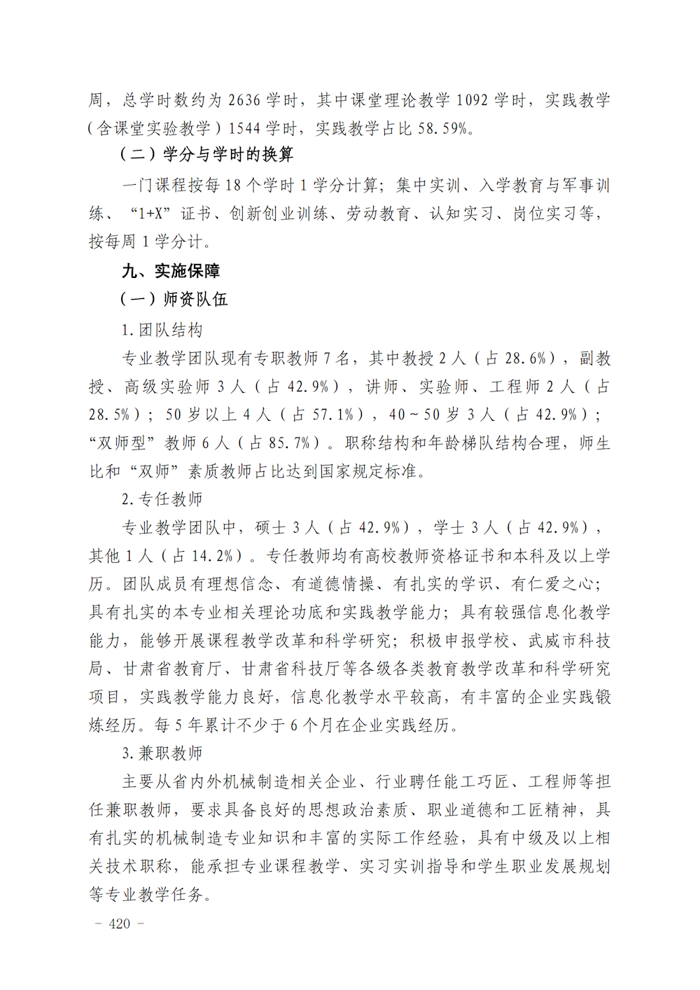
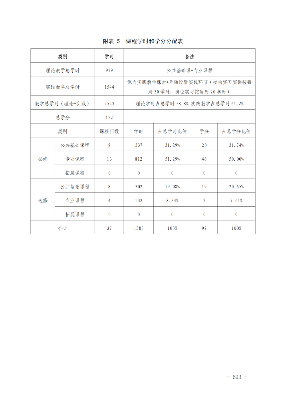
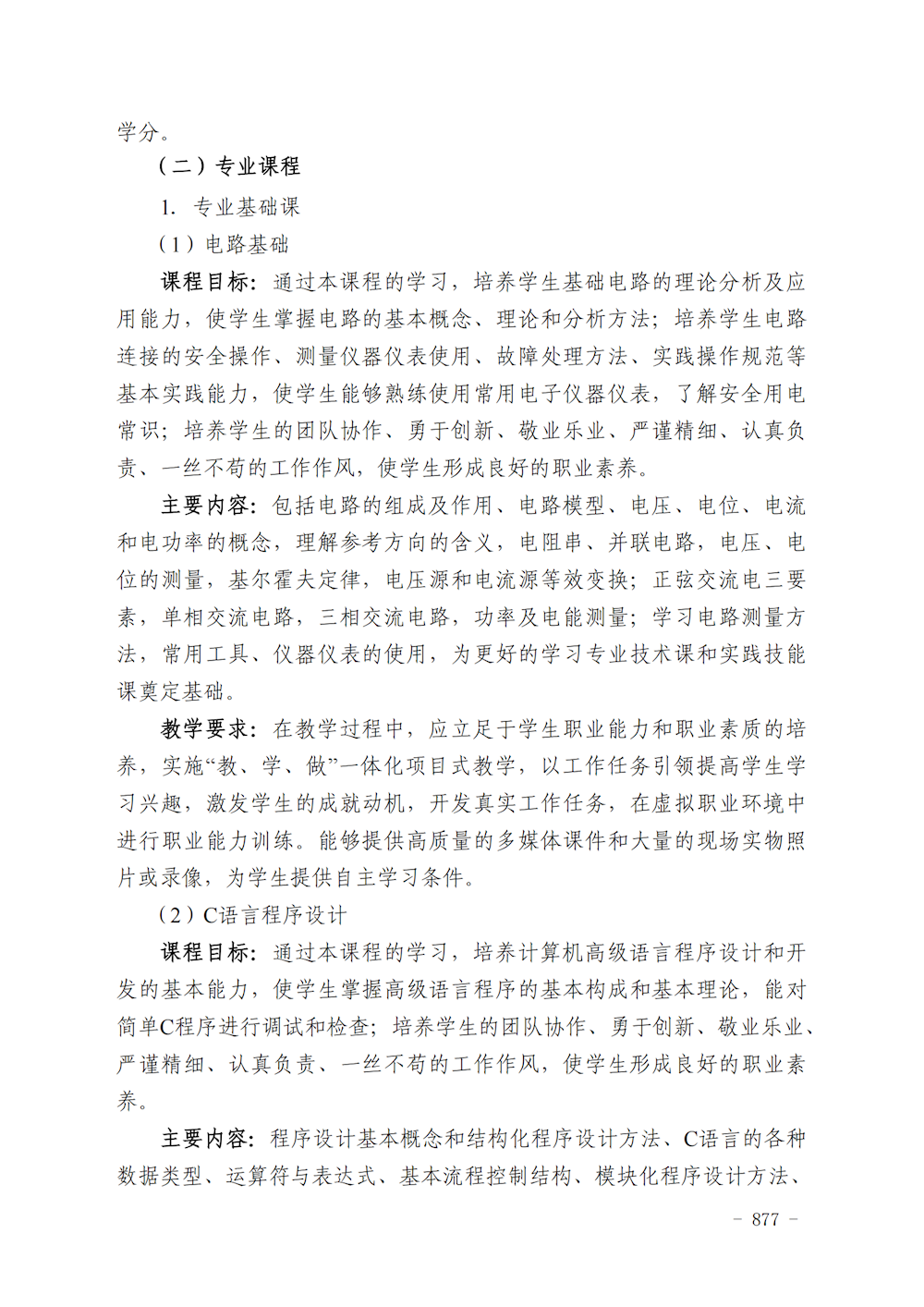
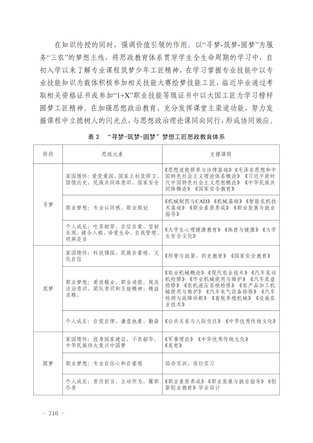
2024级专业人才培养方案
来源:
发布时间:2024-12-25 18:00:00
浏览次数:
次
【字体:
小
大
】
终审:教务处
分享到:
【打印正文】